首页  新闻中心  公告通知
 
会议日程丨第一届消防科技前沿国际研讨会&第三届全国消防科普理论与技术研讨会
文章来源:SKLFS  作者:SKLFS  发布时间:2025-11-05

编者按:本次会议大会特邀报告、主题邀请报告、口头报告等各类报告共188个。会议报告具体安排以最终发布的会议手册为准,后续将根据实际情况进行微调,具体报告日程公布如下:

 一、会议总日程表

二、会议详细日程表 

(1)开幕式及大会特邀报告

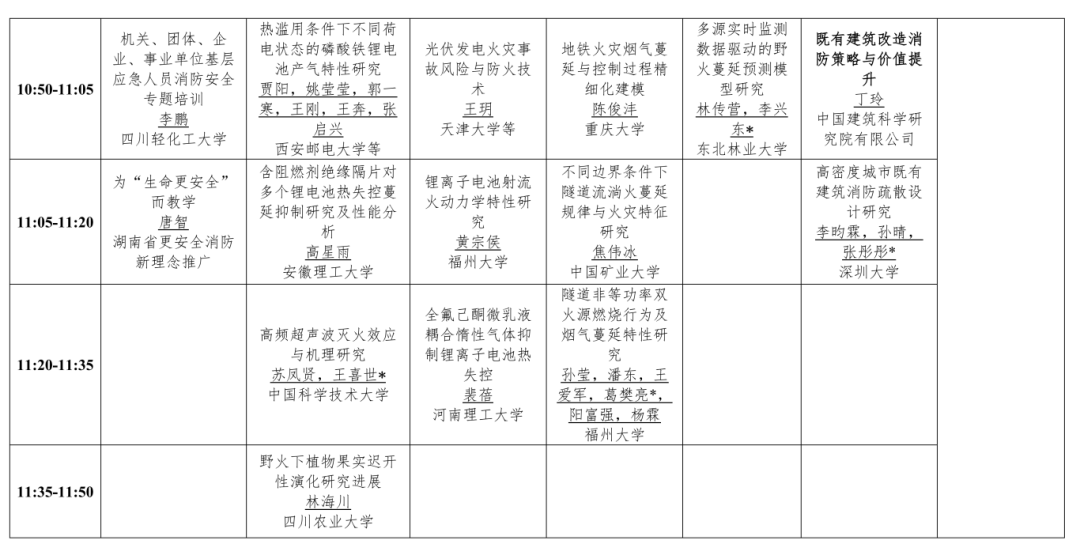
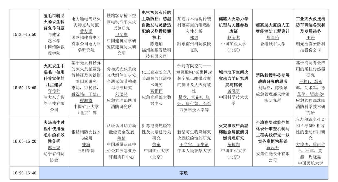
(2)分会场报告(加粗显示的报告为主题邀请报告)





 
 
相关链接
联系我们
安徽省合肥市金寨路96号
中国科学技术大学
火灾安全全国重点实验室
邮政编码:230026
   
Tel:(+86)551 63601651
Fax:(+86)551 63601669
E-mail:sklfs@ustc.edu.cn
Copyright © 1990-2011 State Key Laboratory of Fire Science, University of Science and Technology of China
火灾科学国家重点实验室 版权所有 皖ICP备:002106505 号